Have you ever wondered how an air source heat pump extracts heat from seemingly cold winter air to warm your home? Or how it reverses the process to cool your interior during the hot summer?
The secret isn't about creating energy from nothing, but rather an highly efficient process of "energy transportation." This process is governed by a fundamental physical principle known as the Reverse Carnot Cycle. Let's demystify this core technology together.
A Simple Analogy: Understanding the 'Energy Mover'Before diving into the technicalities, imagine an air source heat pump as a sophisticated "Energy Mover":
Its Tool: A special fluid called "refrigerant" (the lifeblood of the mover). This fluid is designed to evaporate and condense easily.
Its Mission: To "pick up" heat energy from the outdoor air (the source) and "deliver" it inside your building (the destination).
The Reverse Carnot Cycle is the precise, four-step method this "mover" uses to accomplish its task efficiently.
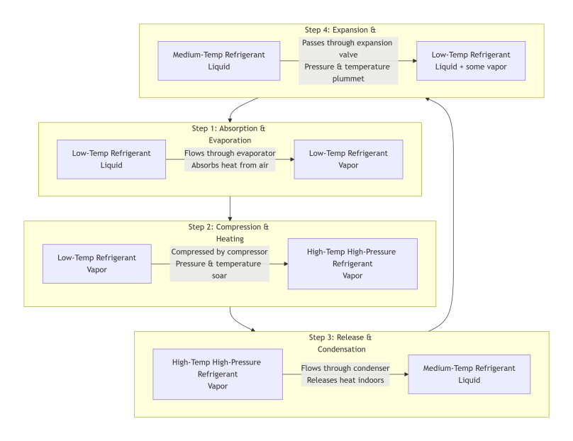
Visualizing the Four-Step Process
The diagram below illustrates the four core stages of the Reverse Carnot Cycle:

Now, let's break down each step in this continuous cycle:
Step 1: Absorption & Evaporation
Liquid, low-temperature refrigerant flows through the evaporator coil located outside (acting as a heat collector). A fan draws outdoor air across this coil, and the low-grade thermal energy in the air is absorbed by the refrigerant. Upon absorbing this heat, the refrigerant evaporates, turning from a liquid into a low-temperature, low-pressure vapor.
Step 2: Compression & Heating
This low-pressure vapor is then drawn into the compressor, the "heart" of the system. The compressor squeezes the gas intensely. According to gas laws, compressing a gas causes its pressure and temperature to rise dramatically, transforming it into a high-temperature, high-pressure vapor (superheated gas). This crucial step uses a small amount of electrical energy to "upgrade" the heat's potential.
Step 3: Release & Condensation
The superheated vapor now travels to the indoor condenser coil (e.g., in a fan coil unit, underfloor heating). Because the refrigerant's temperature is much higher than the indoor temperature, it releases a significant amount of heat into the indoor space. As it loses this heat, the refrigerant condenses, changing back from a vapor into a medium-temperature, high-pressure liquid. The released heat is what warms your home or your domestic hot water.
Step 4: Expansion & Cooling
Finally, the medium-temperature, high-pressure liquid refrigerant passes through an expansion valve (a metering device). This valve creates a narrow passage, causing the refrigerant's pressure and temperature to drop abruptly. It returns to a low-temperature, low-pressure liquid state, ready to re-enter the evaporator and begin the cycle anew.
This sequence repeats continuously, enabling the highly efficient and stable transfer of heat from the outdoors to the indoors.
From Principle to Product: Why It's So Remarkable
The genius of the Reverse Carnot cycle lies in its incredibly high Coefficient of Performance (COP). Instead of using electricity directly to "create" heat (like an electric heater, which can only produce 1 unit of heat from 1 unit of electricity), it uses electricity to "drive the transport" of free, renewable thermal energy from the ambient air. Typically, for every 1 unit of electrical energy consumed, it can "move" 3 to 4 units or more of heat energy.
This fundamental principle is the very foundation of all [Your Company Name] products—from our Residential Heating & Cooling and Commercial Heating & Cooling systems to our Commercial Hot Water, Pool Dehumidification, and Sludge Drying solutions. Through superior component selection, intelligent control systems, and deep optimization of this cycle, we ensure every product delivers unparalleled energy efficiency, reliability, and performance.
